When considering landscape design, most people generally want designs for two reasons: inspiration and construction.
Design for Inspiration

When you focus on design for inspiration, the design work offers ideas, guidance, and direction. Changes in the landscape are gradually done over time, and it is perfect for people who like to DIY, or who are not yet ready to commit to large landscape construction projects. These designs might not account for all the challenges that occur during development, but offer a starting point to get going. Services can include:
- Rough conceptual exploration of design options
- Precedent images
- Basic landscape design
- Vertical views including sections and elevations
- 3D visualizations and models of the design
If you are primarily looking to get inspired by design work, this can be done remotely. Designs done primarily for inspiration will change over time, as they are less detailed and allow for flexibility during implementation. They allow exploration of different ideas.
Design for Construction

Design for construction focus on designs that lead to hiring a landscaper or undertake large installation projects. The landscaping is done at one time in the near future, not a gradual process. Design work is more detailed to ensure proper installation. Services can include:
- Site analysis
- Drawings for landscape construction
- Planting plans
- Grading concepts
- Construction details
- Site visits to monitor construction work
Designs focused on construction should always involve site visits and detailed analysis from the designer. It leads to a set outcome.
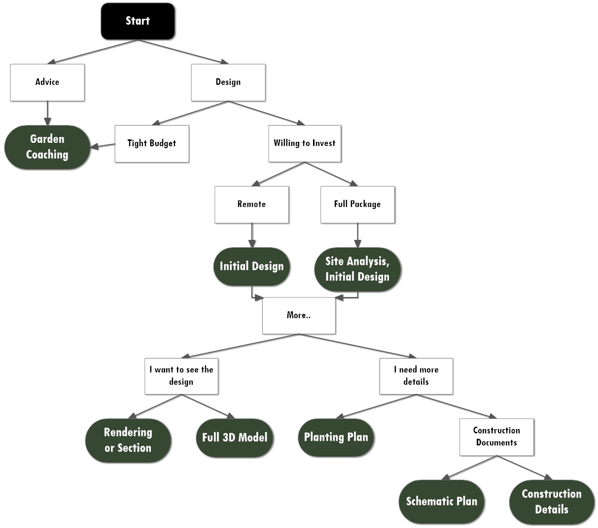
Flow Chart for Services
Here’s a flow chart for design services I can help you with:


